25
2022-08
Citation
引文
肺腺癌是肺癌最常見的類型,屬非小細胞癌,發病率和死亡率呈逐年上升趨勢。近年來,基于分子靶點的精準治療極大地改善了晚期非小細胞肺癌(NSCLC)患者的生存和疾病控制。但也只有少數含有特定突變的患者能夠受益于靶向治療,如EGFR激活突變、T790突變、BRAF V600E突變、MET外顯子14跳躍突變,以及ALK、ROS1、RET和NTRK1/2/3融合。此外,驅動基因突變相同的患者對靶向治療的反應也存在異質性,另外驅動癌基因較為罕見的分子亞型表現出不同的臨床和生物學特征,進一步復雜化了晚期NSCLC患者的臨床決策。
患者來源的類器官(PDO)作為臨床前模型來研究腫瘤生物學,不同的模型都有其自身的局限性,細胞系包含的細胞類型過于單一,喪失了腫瘤的異質性,而人源腫瘤異種移植模型,不僅存在人鼠之間物種的差異,而且成本高昂、建模周期長和建模成功率低,也無法高通量使用等問題。PDO建模時間短,能夠很好地保留了患者腫瘤的生物學特征,在精準醫療方面具有獨特的價值。本文中,小編將帶領大家跟隨CLINICAL CANCER RESEARCH的高分文章一起探索PDO預測患者對靶向治療的臨床反應和確定針對新靶點的有效抗癌治療。

研究目的
目前還未有PDO與晚期肺腺癌的臨床相關性的研究,為此,研究團隊利用晚期肺腺癌組織構建類器官用于預測患者個體對靶向治療的臨床反應,并確定針對新分子靶點的有效抗癌治療。
研究結論
1
肺腺癌PDO高度重現親代腫瘤遺傳特征
共建立了83個肺腺癌腫瘤類器官(惡性積液=77,腦轉移=3,骨轉移=1,原發灶=2),成功率為83.0%(83/100)。結果表明,肺腺癌類器官與原親本腫瘤組織學特性保持高度一致,測序結果顯示在進行基因檢測的41例中,類器官的驅動突變情況(38/41;92.7%)與通過常規檢測(n=35)和/或靶向NGS(n=9)檢測到的相應腫瘤基本一致。

圖A類器官及其親本腫瘤組織的HE和IHC染色圖像;圖B類器官基因組圖譜
2
晚期肺腺癌PDO具有較好的預測價值
晚期肺腺癌類器官可預測患者對TKI單藥治療的反應,文中比較了EGFR陽性和ROS1陽性非小細胞肺癌患者對TKI單藥治療的無進展生存期(PFS)的體外反應(IC50),PDO對于PSF預測的準確性達到75.0%。另外RECIST(The Response Evaluation Criteria In Solid Tumors)目前已成為腫瘤治療評價標準的基石,藥物測試中,在獲得部分緩解(PR)的患者中建立的大多數類器官(5/6;83.3%)中觀察到了細胞生長的退化。同時在疾病穩定(SD)的患者中建立的大多數類器官(2/3;66.0%)中觀察到細胞生長。測試數據表明PDO的體外藥物反應與經系統治療非小細胞肺癌驅動基因陽性患者的臨床結果相關。

圖A 9例NSCLC患者臨床注釋的泳池分布圖;圖B,PDO體外反應與匹配患者臨床反應(PFS)的相關性;圖C,PDO細胞活力的百分比
3
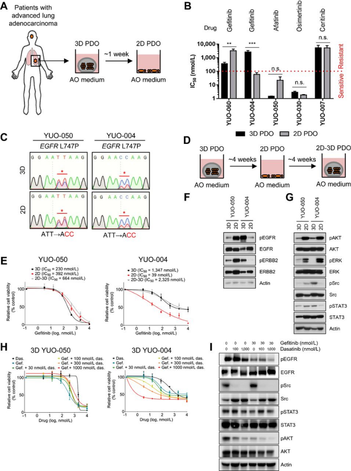
3D培養條件下的晚期
肺腺癌PDO臨床相關性更好
2D培養已被廣泛應用于轉化研究,研究比較了2D培養物和3D PDO的臨床相關性,結果證實培養條件是類器官藥物敏感性的決定因素,在3D培養條件下的晚期肺腺癌PDO臨床相關性更好。已有研究顯示,培養條件可以調節HER家族激酶的表達或激活,并影響EGFR或ERBB2驅動的癌細胞系的藥物敏感性,研究發現與3D培養條件下相比,2D培養條件下YUO-004的Src和STAT3磷酸化水平顯著降低,數據表明預測臨床反應需要依賴3D培養下的Src激活。

A、3D/2D-PDO生成步驟;B、3D/2D-PDO各TKI IC50值比較;C、兩樣本2D/3D培養EGFR L747P突變圖譜;D、不同培養模式圖;E、吉非替尼在兩樣本三種培養條件下的IC50值;F/G、兩樣本免疫印跡圖;H、兩樣本3D培養條件單藥或多藥組合情況;I、用指定濃度的YUO-004不同藥物組合處理的免疫印跡圖
4
PDO在不同臨床情形中的預測價值
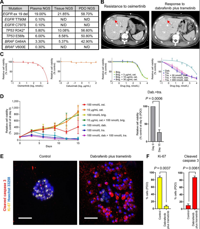
1
PDO具備測試正在進行臨床研究的新型
治療策略的能力
對一名EGFR突變的非小細胞肺癌進展為奧希替尼耐藥的患者進行研究,發現PDO可以捕捉到達拉非尼/曲美替尼聯合治療EGFR外顯子19缺失+BRAF G464A突變的臨床療效反應,治療一周后CT掃描顯示腫瘤顯著縮小,而類器官藥物處理結果顯示,達拉非尼+曲美替尼可達到74%的類器官生長抑制,其他藥物處理后類器官出現增殖生長。
EGFR激活突變對第一代EGFR-TKIs有反應,而罕見的EGFR突變對治療表現出不同的敏感性。為了確定針對EGFR L747P突變的有效治療方法,發現阿法替尼能有效抑制EGFR下游信號成分,可以對YUO-004異種移植物的生長具有51.8%的腫瘤生長抑制(TGI),并伴有顯著的EGFR磷酸化抑制,而吉非替尼和奧希替尼沒有抗癌作用(TGI分別為20.6%和27.4%)。此外還發現YUO-050的匹配患者對阿法替尼有反應,獲得了9.5個月的PFS。結果表明,PDO可預測阿法替尼抗EGFR L747P突變的臨床活性,阿法替尼比第一代和第三代EGFR-TKIs更有效地抑制EGFR L747P突變。

A、患者液體/組織活檢以及類器官NGS總結;B、腫瘤CT掃描圖(患者奧希替尼耐藥和達拉非尼+曲美替尼聯合治療);C、患者不同藥物處理下相對細胞活力測定(5天);D、患者不同藥物處理下(15天)以及達拉非尼+曲美替尼(第0天)和(第15天)的相對細胞活力測定;E、患者免疫熒光圖(對照和達拉非尼+曲美替尼聯合用藥);F、兩組處理Ki-67/ cleaved caspase 3陽性細胞定量條形圖

A、兩樣本分別用指定濃度的第一/二/三代EGFR-TKIs處理;B、兩樣本在指定濃度藥物處理后6小時的免疫印跡圖;C、YUO-004異種移植瘤在指定藥物濃度下的腫瘤體積變化;D、指定藥物濃度不同藥物處理YUO-004異種移植的腫瘤樣本的免疫印跡圖
2
PDO可以為新的分子靶點確定
有效的抗癌療法
ERBB2突變和RET融合是靶向治療的新靶點,在大約2%的NSCLC患者中發現。研究利用類器官研究ERBB2突變和RET融合的NSCLC的有效靶向治療,發現并強調了Poziotinib和Pralsetinib對ERBB2外顯子20插入和RET融合的NSCLC的臨床前療效,對于存在ERBB2外顯子20插入或RET融合的晚期肺腺癌,PDO可以識別有效的治療方法。

A、兩個含有ERBB2外顯子20插入突變的樣本用指定濃度的藥物處理5天;B、藥物處理6小時的免疫印跡圖;C、不同樣本不同ERBB2抑制劑處理的IC50值(YUO-053為正常組織類器官);D、ERBB2突變型類器官中ERBB2抑制劑相對于正常類器官的平均IC50值的柱狀示意圖;E、兩個含有RET融合突變的樣本用指定濃度藥物處理5天;F、藥物處理2小時的免疫印跡圖;G、不同樣本不同RET融合靶向藥處理的IC50值(YUO-053為正常組織類器官);H、RET融合突變類器官中RET融合靶向藥相對于正常類器官的平均IC50值的柱狀示意圖
研究結論
研究證實了PDOs在晚期肺腺癌中轉化相關性,PDO作為一種重要的診斷工具,可以協助臨床決策和加快治療策略的發展。
精科亮點
精科醫學作為國內類器官技術轉化先行者,對于肺癌類器官的相關研究與臨床應用更是走在行業前列,我們在肺癌類器官培養上積累了豐富的經驗,目前已完成千余例樣本的建模與建庫,所培養的肺癌類器官庫樣本類型全面。其中基于穿刺活檢組織的微量建模培養成功率極高,同時可以實現穿刺標本的“一樣兩檢”(類器官藥敏+NGS)。精科擁有自主研發的肺癌類器官培養技術,能夠有效地延長樣本保護期,擴大地域覆蓋面。此外我們還和多家醫院和科研機構開展科研與臨床合作。目前我們已經在類器官建模方法、類器官鑒定、藥物敏感性檢測方法、類器官共培養等多個重要技術上實現突破,并已建立相關的實驗室標準。
前景展望
從2009年類器官技術元年發展至今,類器官構建技術已經較為成熟,逐漸成為科研、臨床、生產等多領域中的熱門助手。2013年,類器官技術被Science評為年度生命科學技術。2019年,Science, Nature, Cell相繼推出類器官特刊。2021年,疾病類類器官模型被列為我國“十四五”首批重點專項。2022年7月10日,國內首個類器官領域專家共識正式發布,推動類器官藥敏技術更好幫助臨床精準治療。近幾年,類器官技術也越來越多應用于藥敏試驗指導臨床用藥并參與臨床前試驗助力新藥、新療法的開發。相信隨著類器官技術的突破與經驗的積累,結合產學研醫的跨界合作,類器官技術一定會不斷地在推動下向前發展,為科研、臨床、新藥研發等領域做出更多貢獻。